跳至主要內容
主頁
最新消息
今日機電
活動
關於機電聯
選單切換按鈕
關於我們
成員會
職員表
聯絡我們
登入
Main Menu
Account
Login
Logout
Members
Password Reset
Register
ThemeNcode PDF Viewer [Do not Delete]
ThemeNcode PDF Viewer SC [Do not Delete]
User
主頁
今日機電
成員會
最新消息
活動
聯絡我們
職員表
關於我們
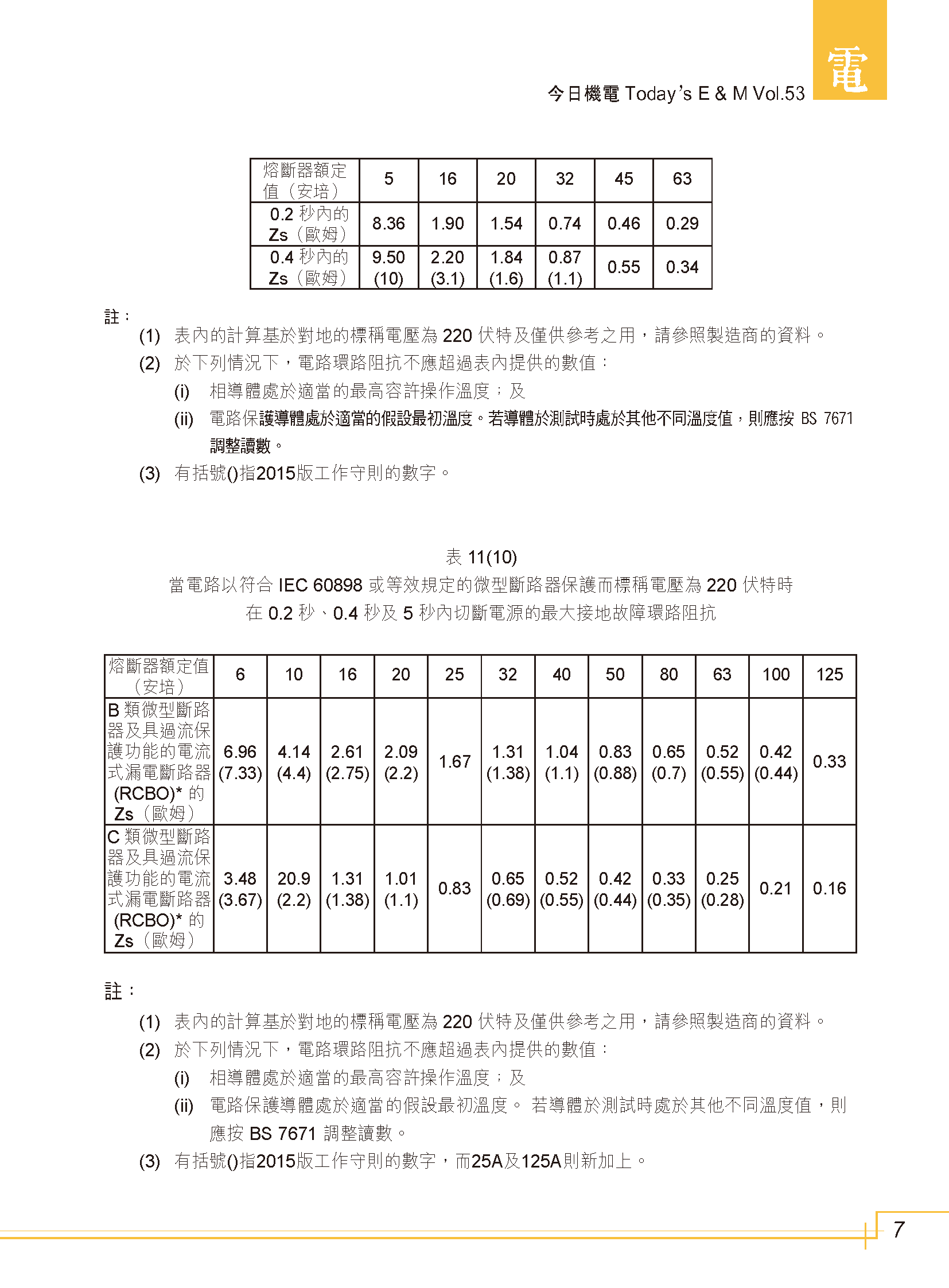
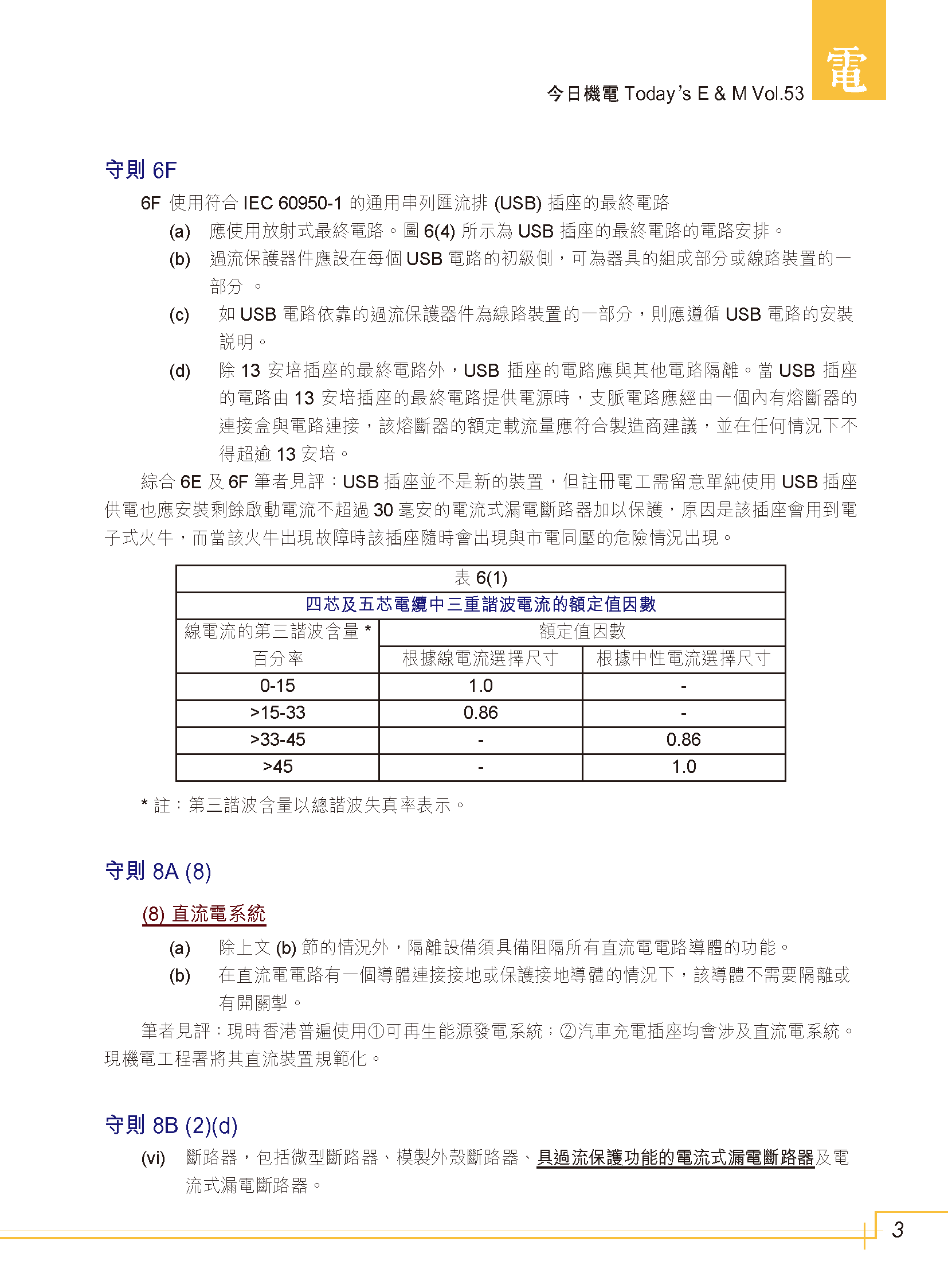
【今日機電第53期】《電力(線路)規例工作守則》(2020版本)之我見我評-陳文信
/
第53期
←
上一篇文章
下一篇文章
→
使用者名稱或電子郵件地址
密碼
保持登入